世界杯小组赛积分详细
世界杯小组赛积分详细解析与看球指南
每到世界杯年,球迷们除了关注精彩进球和巨星对决,也会在小组赛阶段刷着实时积分榜,计算自己主队的出线形势。看似简单的积分数字背后,其实隐藏着一整套精细的规则和策略。了解世界杯小组赛积分详细机制,不仅能帮你看懂排名变化,更能读懂教练临场决策的深层逻辑,让每一场小组赛都不再只是“踢完就算”,而是充满推演和悬念的积分之战。
小组赛积分规则核心概念
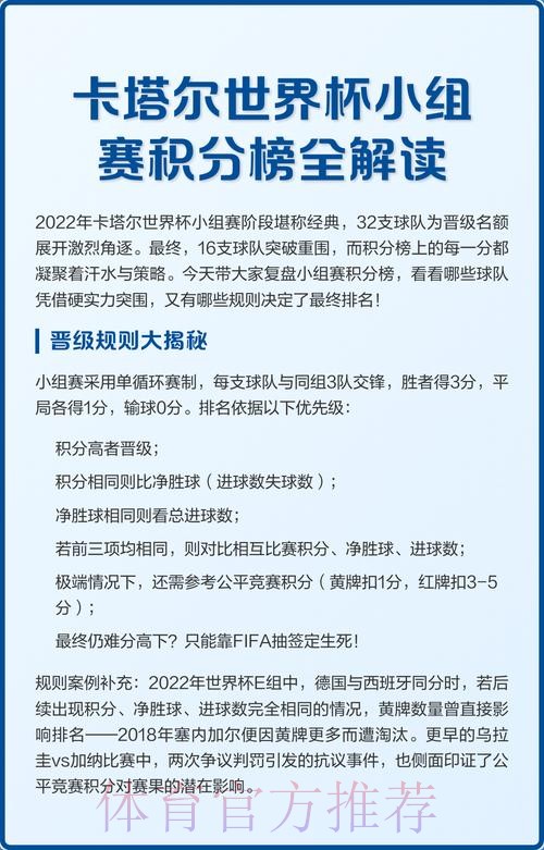
世界杯小组赛通常采用单循环赛制,每个小组四支球队互相踢一场,根据比赛结果获得不同积分,这是所有小组赛积分详细计算的基础。通用规则是 胜一场得3分 平局各得1分 失利得0分。这套规则相比老式的“胜2分”制度,更加鼓励球队争胜,因为赢球和打平的积分差距拉大了。也就是说,一支球队宁愿冒风险冲击胜利,也不愿连续三场平局——三场平才3分,而一胜两负同样3分,却可能因为更多的胜场数、进球数和其他细节在排名上更有优势。
小组赛积分相同时如何排名

理解世界杯小组赛积分详细规则,仅仅知道三分制远远不够,真正关键的是当积分相同时的排序逻辑。这也是球迷在最后一轮常常一边看球一边掰手指头算形势的原因。通常小组积分相排名顺序大致遵循以下思路 先看整体表现 再看直接对话。在整体表现层面会依次比较 一 全部小组赛的净胜球 即进球数减去失球数 更高者排名靠前; 二 全部小组赛的总进球数 进球更多的球队更占优势。 如果仍然完全相同,就转入“直接交锋”层面的比较 也就是只看同分球队之间互相比赛的数据 包括彼此对阵时的积分 净胜球 进球数等。如果连这些都一样 就会进入极端情况 例如比较公平竞赛积分 黄牌红牌数量 甚至抽签决定名次。正因为有这一整套逐级比较的体系 才使得世界杯小组赛积分详细排名在大部分情况下都能清楚地区分出先后。
积分规则如何影响战术与心态
许多球迷会疑惑 为什么有些球队在小组赛第二轮明明0比0也能接受 却在第三轮宁愿冒险压上进攻 这背后就是对小组赛积分详细形势的精算。由于胜场价值极高 一支球队如果首战取胜 往往会在第二场略微保守 争取一分就能把主动权牢牢握在自己手里。而如果前两轮只有1分 第三场就会变成典型的“至少要赢”局面 教练可能会选择更激进的阵型 例如把三中场改成双后腰 加强前场传控 甚至在最后二十分钟派上更多前锋。在这种情况下 有些队伍宁可以小负出局 也要压上搏一搏晋级希望 这种取舍全部来自对积分和净胜球的判断。
案例分析 克罗地亚与出线形势的微妙变化
以某届世界杯为例 克罗地亚在小组赛前三轮的战绩是 一胜两平 共积5分。从表面看 5分是一个相对安全的数字 但真正的安全感取决于对手的表现和净胜球情况。假设同组另一支强队第二轮之后也是4分 那么最后一场若对方大比分取胜 就有可能在净胜球上完成反超。此时 克罗地亚如果在最后一战只求守平 其实是把命运交给了别人 如果他们选择主动争取一场胜利 则不仅锁定小组出线 还有机会争夺小组第一 避免在淘汰赛过早遭遇更强的对手。这个案例说明 小组积分并不是孤立的数字 必须结合同组其他球队的积分和净胜球一起看 才能判断真正的形势。很多教练在赛前发布会口中说“我们只专注于这场比赛” 实际上背后都有庞大的数据团队在不断推演各种积分路径。
净胜球与进球数的重要性

在世界杯小组赛积分详细体系中 净胜球和总进球数往往决定了生死线上的微小差别。表面上看 3分是出线的硬通货 但在同分较量时 数据更漂亮的球队拥有天然优势。假设两支球队同积4分 一支是1胜1平1负 进4球失4球 净胜球为0 另一支是1胜1平1负 进3球失2球 净胜球为1 那么后者就会因为净胜球占优而排名更高。这促使一些球队在面对相对较弱的对手时 不只是追求一场胜利 而是希望打出大比分赢球 为自己储备净胜球“弹药”。不过 过于追求大胜也会让防线暴露在反击威胁之下 因此优秀的球队往往会在稳固后防的前提下进行节奏控制 在合理范围内扩大比分 而不是盲目堆砌进攻球员。
生死战中的积分心理博弈
小组赛最后一轮通常会同时开球 就是为了避免某一方根据别的场次的实时比分进行“算计”。但即便如此 球队也会根据随时更新的小组赛积分详细排名调整策略。例如 如果场边得知另一场比赛的弱队意外领先 那么当前比赛中原本只想守平的球队 可能会突然意识到“一旦那边爆冷 我们就要出局”,于是迅速调整为压上进攻。另一方面 某些球队则可能利用积分优势在最后一场进行轮换阵容 把主力留到淘汰赛 使用替补去完成任务 目标只需拿到一分或控制在小比分失利以内即可保住小组名次。球迷在看这类比赛时 如果能结合实时积分和各队的出线条件去理解每一次换人和战术变动 会发现比赛远比表面上更具戏剧性。
如何快速看懂积分表与出线形势
想要在看球时迅速读懂世界杯小组赛积分详细形势 可以养成一个简单习惯 看积分表时同时关注四个核心指标 积分 胜场数 净胜球 总进球。首先按积分判断大概的排位范围 然后对比同分球队的净胜球 如果这两项都接近 再观察进球数差别。对于即将进行的比赛 可以简单做个心算 若球队目前3分 最后一轮赢球则100%出线 打平则需要看其他场次结果 输球则大概率出局。 在各种现场解说和社交媒体实时推送的帮助下 一般球迷只要理解了这套逻辑 就能在几分钟之内弄清楚“只要再进一球 就能从第三变成小组第二”这样的微妙变化。

积分规则对世界杯整体格局的影响
从宏观角度看 世界杯小组赛积分详细设计对赛事整体风格有深远影响。三分制让每一场胜利都更加重要 也使得强队在面对弱队时不敢太过保守 因为一场意外的平局可能会在积分上造成被动。与此同时 偏重净胜球和总进球数的排名方式又鼓励球队通过进攻来控制主动 而不是全程死守。因此 现代世界杯小组赛总体呈现出攻守更均衡 节奏更快 胜负更悬念化的特点。从球迷角度来说 对规则了解得越清楚 看比赛就越有代入感 每一个进球不只是比分变化 更是积分形势和晋级路径的重塑。
综合来看 充分理解世界杯小组赛积分详细机制 不仅能帮助我们判断哪支球队更有希望出线 还能揭示那些貌似保守或激进的战术背后真正的数学逻辑。无论你是资深球迷还是刚刚入坑的观众 在下届世界杯到来之前 把这些积分细节烂熟于心 会让每一场小组赛都变成一场充满推演乐趣的“积分棋局”。


admin
需求表单